根据工作需要和有关规定,海门区公安局面向社会公开招聘一批警务辅助人员(非人民警察身份且非事业编制人员身份,以下简称“辅警”)。现将有关事项公告如下。
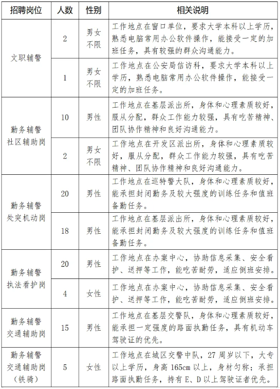
一、招聘计划
招聘人员采取劳务派遣用工方式,与劳务公司签订派遣合同。按照合同约定、岗位职责要求,由海门区公安局根据有关法律法规和规章制度管理、使用及考核。聘用人员试用期1个月。 二、资格条件 (一)基本条件: 1、一般要求为南通市常住人员,海门区常住人员优先; 2、拥护中华人民共和国宪法,拥护中国共产党领导和社会主义制度,遵守国家法律法规,品行端正; 3、年龄要求年满18周岁,原则上男性不超过45周岁,女性不超过35周岁。其中:文职辅警及处突机动岗的勤务辅警,年龄不超过27周岁。特殊岗位可适当放宽,执法看护岗和社区辅助岗的女性,年龄可放宽至38周岁。 4、文职辅警要求大学本科以上文化程度,处突机动岗位的勤务辅警要求大专以上文化程度,其他辅警高中以上文化程度; 5、具备履行岗位职责所需的身体条件、心理素质和工作能力,无传染性疾病、残疾、色盲、纹身等; 6、具备拟聘岗位要求的其他资格条件。 7、同等条件下,优先招录烈士和因公牺牲人民警察的配偶和子女、退役军人、见义勇为人员。 (二)具有下列情形之一的,不得聘用为辅警: 1、受过刑事处罚或者涉嫌违法犯罪尚未查清的; 2、编造、散布有损国家声誉、反对党的理论和路线方针政策、违反国家法律法规信息的; 3、因吸毒、嫖娼、赌博受到处罚的; 4、被行政拘留、司法拘留或收容教育的; 5、被吊销律师、公证员执业证书的; 6、被开除公职、开除军籍或者因违纪违规被辞退解聘的; 7、从事警务辅助工作合同期未满擅自离职的; 8、有较为严重个人不良信用记录的; 9、本人家庭成员或主要社会关系人正在服刑或正在接受调查的; 10、其他不适宜从事辅警工作的。 三、招聘程序 (一)报名 采取线上线下相结合的方式进行报名,线下报考人员可就近向所在地公安派出所报名;线上可将以下材料扫描件打包压缩,以邮件主题名及压缩文件名“姓名+报考岗位”命名,按时限要求发送至指定邮箱(626451839@qq.com); 1、《海门区公安局公开招聘警务辅助人员报名登记表》; 2、身份证、户口簿的照片或扫描件; 3、2寸电子证件照,要求背景为白底; 4、毕业证书(大专及以上学历,必须提供“中国高等教育学生信息网http://www.chsi.com.cn/xlcx”的《教育部学历证书电子注册备案表》和《毕业证书》电子照;如获得相应学位的,一并提供《学位证书》电子照); 5、个人征信报告的照片或扫描件; 6、组织关系证明(中共党员需提供); 7、退伍证(退役军人需提供)。 即日起至招满为止。报名具体事宜可电话咨询:0513-69862080,咨询时间:工作日上午9:00-11:00,下午14:30-17:30。 (二)资格审核和考试 区公安局组织对应聘人员报名资格条件进行审核。应聘人员根据通知,携带身份证、学历证书、户口簿、社保缴纳记录(超龄人员提供)等相关材料原件和复印件,至指定地点进行资格复审。未按照要求报名或者提供材料不全的,视为审核不合格;通过资格审核的进入考试环节。考试的时间地点,视情另行通知。考试主要有综合知识及基础法律考试、心理测试、面试及体能测试,专业技术岗位还需进行专业技术知识测试。 (三)体检和考察 根据应聘人员考试成绩情况,按照岗位招聘计划1:1的比例,择优确定体检和考察人选。体检在区人民医院进行,体检不合格的,不得进入下一环节。体检标准参照《公务员录用体检通用标准(试行)》和《公务员录用体检特殊标准(试行)》执行。体检及复检费用由报考者自行承担。体检时间另行通知。 考察按有关规定执行,主要考察报考者的政治思想、道德品质、能力素质、日常表现、遵纪守法、廉洁自律等方面情况,同时核实考察对象是否符合报考资格条件,提供的报考材料是否真实准确,是否具有应当回避的情形等。考察不合格的,不得进入下一环节。 (四)公示 体检、考察均合格的应聘人员,经区公安局党委同意,按有关规定确定为拟聘用人选并进行公示,公示期不少于3天。公示期满不影响聘用的,按规定参加岗前培训、办理聘用手续,由劳务派遣公司与其依法签订劳动合同。在体检、考察、公示等环节,因应聘者放弃、不合格等原因出现招聘计划缺额的,可择优递补。 四、工资待遇 被录用人员薪酬待遇按照区政府相关规定执行,依法享受“五险一金”等待遇。 五、注意事项 (一)招录工作坚持“公开、平等、竞争、择优”的原则,全过程接受纪检监察和社会监督,一经发现并查实不符合本公告规定以及徇私舞弊、弄虚作假的,即取消录用资格。 (二)应聘人员对所提交信息的真实性负责。应聘人员学历以实际取得的毕业证书为准,专业以毕业证书或学位证书为准,资格证书以已经取得的有效证书为准。学历须能够在学信网验证,任何在读学历不得作为相应学历证明。 (三)此次招聘由海门区公安局统一组织,不收取任何报名费和考试费;不委托其他任何代办机构。考试不指定辅导用书,不举办也不委托任何机构举办考试辅导培训班。 (四)应聘人员需使用本人手机号码和身份证号码报名,因未如实填写报名信息、由他人代报名、伪造报名信息、填写信息有误、信息与本人所持证明材料不一致以及超过报名时间,造成报名不成功或影响招聘的,责任由应聘人员本人承担。因不及时查看网站发布通知、手机通讯不畅、屏蔽群发短信、无故挂断电话、不接听电话、未及时查收短信、联系方式变更等原因造成未按约定时间参加招聘相关环节的,责任由应聘人员本人承担。 (扫描上方二维码、下载填写报名表并发送至指定邮箱)
